MS88明升体育(GAMES)-官方网站
英文版
首页
关于我们
MS88官方网站概况
历任领导
现任领导
组织机构
规章制度
百年土木
团队建设
省级重点学科
国家一流专业
建设指导委员会
分学位委员会
分学术委员会
本科教学委员会
教师概况
著名学者
专任教师
行政人员
教辅人员
退休人员
人才培养
旗下产业
研究生教育
博士后教育
职工教育
招生与就业
科学研究
学术交流
科研项目
科研成果
科研团队
仪器设备
社会服务
院企合作
实践基地
党团工学
党务工作
团学工作
工会工作
员工专栏
首页
员工会介绍
员工企业
员工风采
校园掠影
联系我们
下载中心
教师
员工
其他
系部中心工作
建筑环境与能源应用工程系
系部动态
专业历史
课程体系
特色课程
学术研究
道路与桥梁工程系
系部动态
教学培养
学科团队
学术前沿
合作交流
资源中心
建筑工程系
系部动态
课程体系
特色课程
学术研究
给排水科学与工程系
专业简介
系部动态
课程体系
特色课程
学术研究
土木工程基础部
系部动态
通知公告
公司产品
科学研究
土木工程实验中心
中心动态
本科教学试验
国家级科研项目
省部级科研项目
参观交流指导
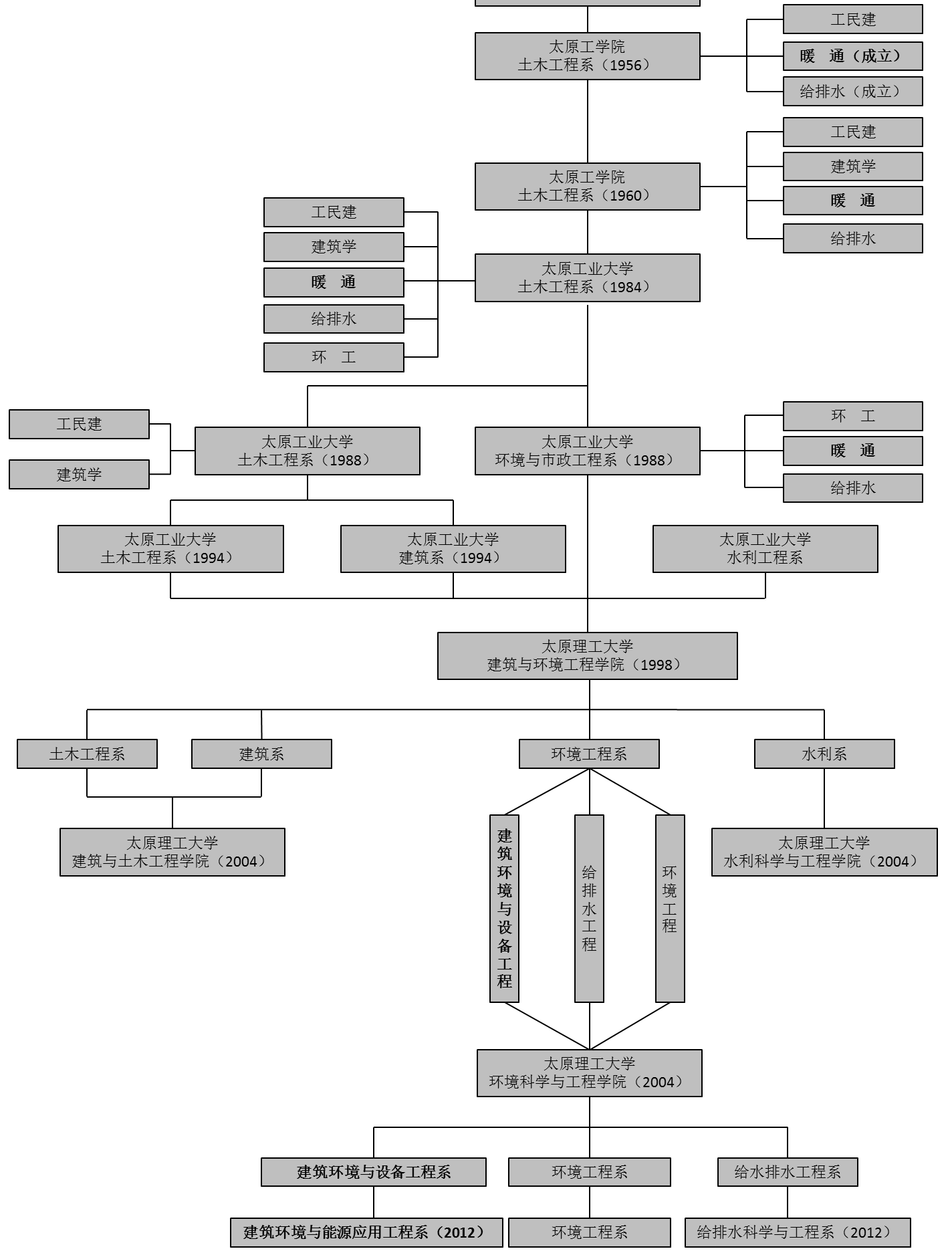
专业历史
当前位置:
首页
>>
系部中心工作
>>
建筑环境与能源应用工程系
历史沿革
日期:2020年07月30日 作者:来源:MS88官方网站 点击数:
【关闭】